• Twitter
  • RSS
Young Basile
  • Our Team
  • Practices
    • Patent
    • Patent Litigation Support
    • Trademark
    • Copyright
    • Litigation
    • Employment
    • Transactions
    • Data Privacy & Cybersecurity
    • Emerging Companies
  • Experience
    • Our Clients
    • Industries
  • News/Articles
  • Careers
    • Law Students –
      YB Patent Apprenticeship
    • Associate Attorneys
    • Lateral Hires
    • Support Staff
  • About
    • Locations
    • Diversity
    • Honors & Awards
  • Contact
Select Page

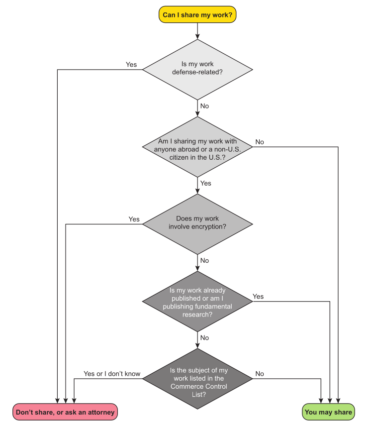
Export Control for Open-Source Software and Quantum Researchers: Level 0

By Erik Chmelar and Jonny Olson at Young Basile Hanon &MacFarlane, P.C.

Top Page | Level 1 | Level 2

Search News/Articles


Recent News/Articles

  • Young Basile Elects New Shareholders
  • Young Basile Adds MIT AI Pioneer Dr. Robin Rohlicek and Patent Expert Zachary Rimkunas from O&R Patent Law
  • Export Control Documents | Level 0

News & Articles Archives


Webinars

View our latest and upcoming Webinars and virtual events.

  • Find an Attorney
  • Locations
  • Privacy Policy
  • Disclaimer
  • Practices
  • Industries
  • Careers
  • About
  • Contact Us
  •   |  
  • YBtech

© 2025 Young Basile Hanlon & MacFarlane P.C., All rights reserved | site by faucethead

  • Follow
  • Follow
  • Follow
  • Follow

© 2025 Young Basile Hanlon & MacFarlane P.C., All rights reserved | site by faucethead